爱链网_信息网 > 北京信息 > 正文
台湾花莲县海域发生7.3级地震,多家上市公司回应影响
网络整理 2025-09-02 06:55(原标题:台湾花莲县海域发生7.3级地震,多家上市公司回应影响)
据中国地震台网正式测定:4月3日7时58分,在台湾花莲县海域(北纬23.81度,东经121.74度)发生7.3级地震,震源深度12公里。
另据新华社报道,台湾地区气象部门测定,3日7时58分发生7.2级地震,地震深度15.5公里,震中位于花莲县政府南南东方25公里(位于台湾东部海域),最大震度花莲县6级,宜兰县、苗栗县、台中市、彰化县、新竹县、南投县、桃园市、新北市、台北市5级,台东县、嘉义县、云林县、高雄市、嘉义市、新竹市、台南市、基隆市、屏东县4级。
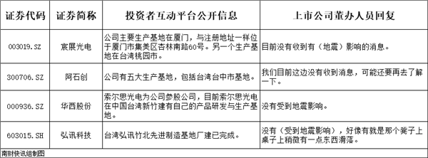
南财快讯记者以投资者身份采访多家A股上市公司,询问此次地震对其在台湾生产基地的影响。
宸展光电(003019.SZ)董办人员表示,目前没有收到有影响的消息。
阿石创(300706.SZ)董办人员表示,我们目前这边没有收到消息,可能还要再去了解一下。
华西股份(000936.SZ)董办人员表示,索尔思光电没有(受到地震影响)。
弘讯科技(603015.SH)董办人员表示,没有(受到影响),好像有就是那个凳子上桌子上稍微有一点东西滑落。

转载请标注:信息网——台湾花莲县海域发生7.3级地震,多家上市公司回应影响
- 上一篇:刚刚,台湾突发!影响多大?
- 下一篇:没有了
- 搜索
-
- 2025-09-02台湾花莲县海域发生7.3级
- 2025-09-02刚刚,台湾突发!影响多
- 2025-09-02重要信号!外资回流迅猛
- 2025-09-02美财长耶伦即将访华,双
- 2025-09-02两部门:自用传统动力汽
- 2025-09-02两部门:优化汽车贷款最
- 2025-09-02央行重磅会议!
- 2025-09-02黄金跳水、美债拉升!重
- 2025-09-02美国ISM非制造业连续15个月
- 2025-09-02见证历史!顶流歌手霉霉
- 2025-08-315大赛道洞察 2025半年度消
- 2025-08-31继续高增长!中国1-3月城
- 2025-08-31奶茶店大排长龙,竟是犯
- 2025-08-31中国12月末M2余额238.29万亿
- 2025-08-31国务院:发挥赤水河流域
- 2025-08-31《金融稳定法》,句句说
- 2025-08-31超重磅:个人养老金来了
- 2025-08-31一片新蓝海开启
- 2025-08-31当平台经济被需要的时候
- 2025-08-31罗永浩炮轰传统车企,称
- 2025-09-02台湾花莲县海域发生7.3级
- 2025-09-02刚刚,台湾突发!影响多
- 2025-09-02重要信号!外资回流迅猛
- 2025-09-02美财长耶伦即将访华,双
- 2025-09-02两部门:自用传统动力汽
- 2025-09-02两部门:优化汽车贷款最
- 2025-09-02央行重磅会议!
- 2025-09-02黄金跳水、美债拉升!重
- 2025-09-02美国ISM非制造业连续15个月
- 2025-09-02见证历史!顶流歌手霉霉
- 网站分类
-
